欢迎访问87978797威尼斯老品牌官网
书记信箱 校长信箱 ENGLISH русский
当前位置: 首页 >> 通知公告 >> 正文

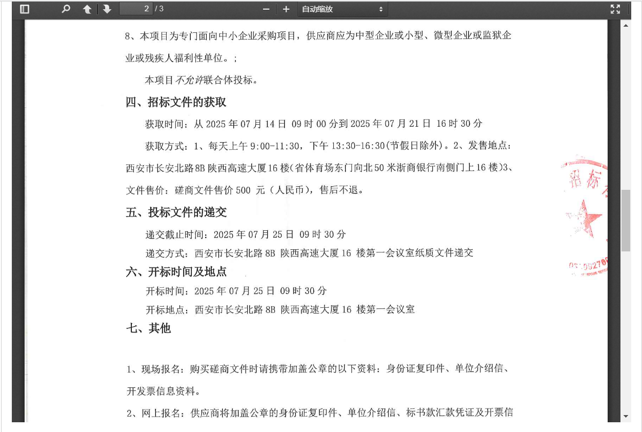
87978797威尼斯老品牌档案环境治理项目竞争性磋商公告

日期:2025-07-14来源:陕西采购与招标网 作者:关注:

上一条:关于第十九届“挑战杯”全国大学生课外学术科技作品竞赛“人工智能+”专项赛跨校参赛作品的公示 下一条:87978797威尼斯老品牌教育领域重大设备更新可行性研究报告编制服务采购项目(二次)竞争性磋商公告

关闭




Copyright © 中国·87978797威尼斯(老品牌)股份有限公司-官方网站  学校地址:陕西省渭南市朝阳大街中段  
邮编:714099 电话:0913-2133039  传
真:0913-2133917 ICP备案号:陕ICP备号